武汉纺织大学于都牛仔产业研究院
中国纺织行业牛仔服装先进制造重点实验室
湖北省牛仔服装工程技术研究中心
首页
关于我们
研究院简介
团队成员介绍
研究方向
工作动态
牛仔快讯
行业动态
科技成果
专利
论文
新产品
新技术
产业服务
技术咨询
人才培养
企业合作
时尚展示
创意设计
功能牛仔
精彩视频
时尚秀展
生产前沿
团队风采
联系电话:
027-5936-7819
首页
关于我们
研究方向
团队成员介绍
研究院简介
工作动态
牛仔快讯
行业动态
科技成果
新技术
新产品
论文
专利
产业服务
企业合作
人才培养
技术咨询
时尚展示
功能牛仔
创意设计
精彩视频
团队风采
生产前沿
时尚秀展
首页
>
工作动态
搜索
工作动态
WORK DYNAMICS
027-5936-7819
工作动态
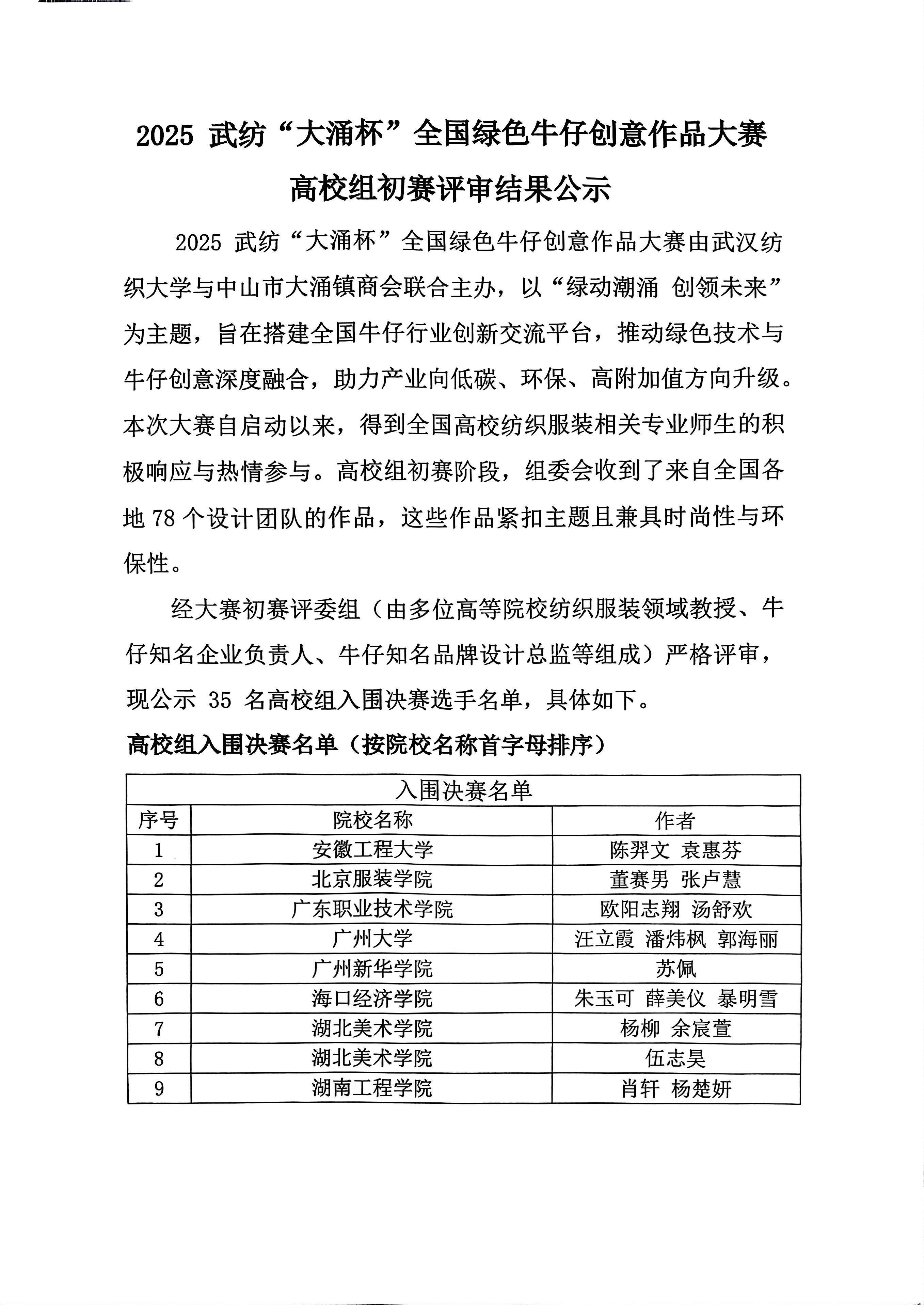
2025 武纺“大涌杯”全国绿色牛仔创意作品大赛高校组初赛评审结果公示
2025-10-19
上一篇:2025武纺“大涌杯”全国绿色牛仔创意作品大赛高校组初赛评审会议顺利召开
下一篇:武汉纺织大学易长海教授团队彭兰博士课题组发表共价有机框架材料快速合成与电催化应用新成果